2022年安徽省爆破器材与技术工程实验室开放基金拟立项项目公示
发布日期:2022-12-05 阅读量:次
2022年安徽省爆破器材与技术工程实验室开放基金
拟立项项目公示
根据《安徽省爆破器材与技术工程实验室开放基金管理办法》规定,经个人申请、单位推荐、专家匿名评审和学术委员会审议,确定了2022年度的拟资助项目名单,现予以公示(见附表1)。
各相关单位或个人对拟资助项目如有异议,可于2022年12月9日17:00前以书面实名形式向实验室反映,并提供必要证明材料。
联系人:程老师
E-mail:ahbpqc@163.com
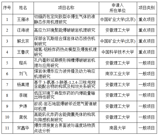
附表1 安徽省爆破器材与技术工程实验室2022年度开放基金拟资助项目

撰稿:化学工程学院 胡丽芳
核稿:胡劲松
上一条:安徽理工大学化学工程学院硕士研究生学位论文答辩公告(六)
下一条:安徽理工大学化学工程学院硕士研究生学位论文答辩公告(五)
